Genetic Testing for Lactase Insufficiency - CAM 300

Description
Lactose 
intolerance (LI) is a common clinical syndrome defined by abdominal pain, flatulence, bloating, borborygmus and osmotic diarrhea; LI is caused by the breakdown of nondigested lactose by the gut microflora.1

Lactose malabsorption (LM) is the non-digestion of lactose caused by low expression of the enzyme lactase and is a physiological feature occurring in most mammals after infancy.1,2

Policy
Application of coverage criteria is dependent upon an individual’s benefit coverage at the time of the request. 

The following is considered NOT MEDICALLY NECESSARY due to a lack of available published scientific literature confirming that the test(s) is/are required and beneficial for the diagnosis and treatment of an individual’s illness.

  1. For the prediction of lactase insufficiency, targeted mutation analysis of LCT -13910 C>T is considered NOT MEDICALLY NECESSARY.
  2. For individuals with lactose intolerance and/or lactase insufficiency, genetic testing of LCT and/or MCM6 is considered NOT MEDICALLY NECESSARY.

Table of Terminology

Term

Definition

AAP

American Academy of Pediatrics

ACG

American College of Gastroenterology

BSACI

British Society for Allergy & Clinical Immunology

C/T-13910

Eurasian lactase persistence variant

CLIA

Clinical Laboratory Improvement Amendments

CMS

Centers for Medicare & Medicaid Services

FODMAP

Fermentable oligo-, di- and monosaccharides and polyols

FGID

Functional gastrointestinal disorders

HBT

Hydrogen breath test

IBD

Inflammatory bowel disease

LBT

Lactose breath test

LCT

Lactase /lactase-phlorizin hydrolase

LD

Lactase deficiency

LDTs

Laboratory developed tests

LI

Lactose intolerance

LIP

Lactose-intolerant phenotype

LM

Lactose malabsorption

LNP

Lactase non-persistence

LTT Lactase tolerance test

MCM6

Minichromosome maintenance complex component 6

NIH

National Institutes of Health

PCR

Polymerase chain reaction

RNA

Ribonucleic acid

RT-PCR

Real-time polymerase chain reaction

SNPs

Single nucleotide polymorphisms

Rationale
Lactose is a disaccharide, which is a class of sugars comprised of two monosaccharides or simple sugars. Lactose consists of galactose bound to glucose and is the main source of carbohydrates from mammalian milk. Intestinal absorption of lactose requires initial hydrolysis by the enzyme lactase. Low lactase activity results in undigested lactose and colonic bacterial fermentation of that lactose. This leads to the characteristic symptoms of LI, such as bloating and flatulence.3

Lactase expression decreases as consequence of the normal maturational down-regulation after weaning, ultimately to undetectable levels in most populations.4 Lactase expression persists, however, in descendants of populations that traditionally practice cattle domestication who maintain the ability to digest milk and other dairy products into adulthood.5 Adult expression of the gene encoding lactase (LCT), located on chromosome two at 2q21 appears to be regulated by cis-acting elements6 and is inherited as an autosomal recessive trait.7 The LCT gene is regulated by the nearby MCM6 gene (minichromosome maintenance complex component 6), which encodes a helicase complex. A few different MCM6 variants have been identified in affecting LCT gene expression.8 Single nucleotide polymorphisms (SNPs) associated with the lactase persistence vary by region. In European populations it is associated with C/T-13910 and G/A-22018 mutations of the LCT gene.7,9-11 Additional mutations have been identified in Saudi Arabia populations with G-13915,12 and in African tribes with the G-14010, G-13915, and G-13907 polymorphisms.13,14 No SNP associated with lactase persistence has been identified in the lactase gene regulatory sequence in Chinese populations.15 In adult patients with homozygous lactase persistence, enzyme levels are 10-times higher than for patients with homozygous non-persistence, and heterozygous individuals.5,16

Lactase deficiency Baffour-Awuah, et al. (2015) is defined as markedly reduced brush-border lactase activity relative to the activity observed in infants.5 Continued dairy consumption despite low expression of lactase results in unabsorbed lactose being present in the intestinal tract (lactose malabsorption [LM]), which can lead to symptoms of lactose intolerance (LI) in susceptible individuals.18

Lactose intolerance is defined by patient reports of abdominal pain, bloating, borborygmi, and diarrhea induced by dairy consumption. Unabsorbed lactose increases the osmotic load thus increasing the intestinal water content, resulting in osmotic diarrhea. Additionally, lactose and other poorly-absorbed oligosaccharides, disaccharides, monosaccharides, and polyols ubiquitous in the diet are readily fermented by the colonic microbiome, leading to production of short-chain fatty acids and gas (mainly hydrogen [H2], carbon dioxide [CO2], and methane [CH4]).19,20 LI may be associated with nonspecific symptoms, abdominal pain, bloating, flatulence, diarrhea, or vomiting.18 however, it is unclear whether these symptoms are directly due to lactose ingestion. Although LM is nearly always attributable to LD, it is not possible to make a definitive diagnosis on clinical presentation alone because double-blind trials have shown that the reliability of self-reported LI is very poor.5,15,21

Determining if reported symptoms of LI are resultant from LD can be approached through several different methods. The gold standard is the measurement of lactase, sucrase, and maltase activity through intestinal biopsies. However, this method is not commonly used due to its invasive nature.2 Other tests, such as the lactose breath test or biochemical blood tests are more frequently used.1,22,23 In addition to biochemical blood tests, genetic markers may be useful for LI diagnosis; however, a positive genetic test indicates whether lactase activity decline may represent a clinical problem for the patient, but the test does not give information on actual patient symptoms, making it inappropriate as an initial screening as not all patients with LM will develop symptoms of LI.1

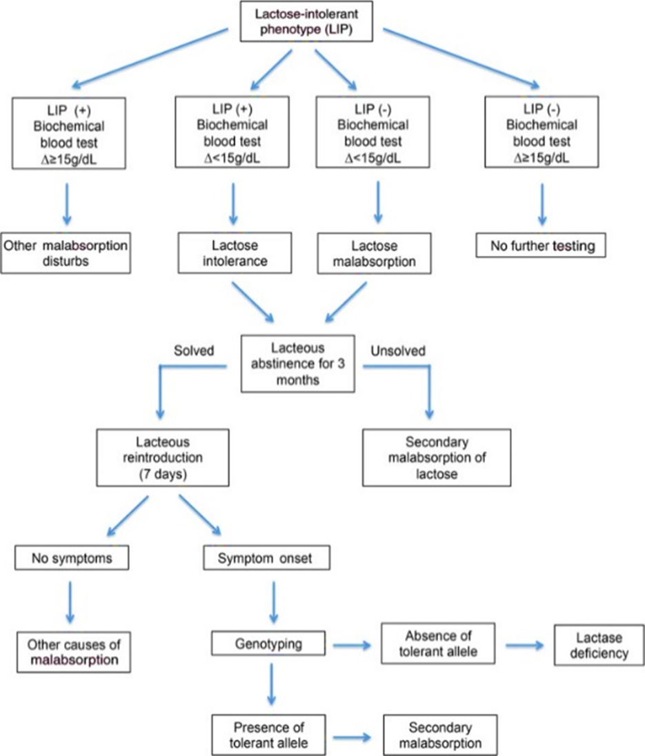
On the contrary, this information is more readily accessible by combining the lactose breath test with intolerance symptom evaluation.24 Usual LI management involves excluding milk and milk products from the diet, while ensuring adequate calcium intake.1,25,26 The use of genetic tests has been proposed as an adjunct to LI diagnosis to differentiate primary LD from secondary causes27 as depicted below in the figure taken from Ponte, et al. (2016).

 

 

Clinical Utility and Validity
Marton, et al. (2012) compared the common polymorphism C/T 13910 with the lactase breath test and lactose tolerance test to assess each test’s ability to predict genotype/phenotype relationships. The agreement of the breath test and genotype was 0.88 sensitivity and 0.85 specificity whereas the agreement between genotype and tolerance test was 0.94 sensitivity and 0.90 specificity.28

Baffour-Awuah, et al. (2015) studied the association of genotypes at the -13910 and -22018 SNPs with clinical characteristics, RNA quantification, and enzymatic phenotypes among a range of European ethnicities within the U.S. population. The authors concluded that “13910T/T genotype will frequently, but not perfectly, predict lactase persistence in this mixed European-ancestry population; a -13910T/C genotype will not predict the phenotype.”17

Misselwitz, et al. (2013) stated that genetic testing for the −13910*T genotype in certain African, Arabic, or Asian subpopulations has limited value because lactase persistence may be linked to different polymorphisms. The authors also stated that genetic tests will be negative in patients with secondary causes of lactase deficiency and that no information about clinical symptoms LI will be obtained during testing.29

Brasen, et al. (2017) genotyped 3395 routine samples using real-time polymerase chain reaction (PCR) for the -13910C > T variant to determine the prevalence of the variants in a Danish cohort examined for lactose intolerance as well as to improve the real-time PCR analysis for detection of the different variants. The researchers found that “Using real-time PCR resulted in 100% successful genotyping of the -13910C > T variant. By using a quality value of 99% and sequencing the undetermined samples we improved the ability of the assay to identify variants other than -13910C > T. This resulted in a reduction of the diagnostic error rate by a factor of 2.4 while increasing the expenses only 3%.”30

Coluccia, et al. (2019) compared results from a lactose breath test and a lactase gene polymorphism test in a total of 158 symptomatic adults to identify lactose intolerance. Whole blood samples were used for genetic testing purposes. Lactose breath testing resulted in positive results in 75.9% of participants, while genetic testing identified lactase gene polymorphisms in 82.3% of participants. In conclusion, the authors state, “We suggest considering the use of the genetic test after LBT [lactose breath test] administration, when secondary hypolactasia is suspected, for completion of diagnostic procedures.”31

Muendlein, et al. (2019) developed a real-time PCR protocol for the detection of the LCT-13910C>T variant from whole blood samples. Lactose tolerance in adults is known to be strongly associated with the genetic variant LCT-13910C>T, which lies near the lactose encoding gene. Results from real-time PCR were compared to those from Sanger sequencing. A total of 105 whole blood samples were analyzed. When compared to Sanger sequencing, the real-time PCR protocol was determined to be a reliable method for the detection of the LCT-13910C>T.32

In a cross-sectional study by Couce, et al. (2020), 493 children suspected of functional gastrointestinal disorders (FGID) were studied using the exhaled H2 test, gastrointestinal symptoms, and SNP C/T-13910 genetic testing to observe the correlation between the genotype and phenotype of the C/T-13910 lactase non-persistence (LNP) gene. "The C/T-13910 genotype distribution was as follows: CC, 46.0%; CT, 39.5%; TT 14.4%. The frequency of the LP allele was 34.1%." A significant increase in LNP genotype, H2 test, and gastrointestinal symptoms were observed with increasing age. According to phenotype, CC carriers were mainly lactose non-absorbers (75.4%), TT carriers were lactose absorbers (91.6%), and CT heterozygotes were predominantly lactose absorbers (90.7%) and lactose tolerant (74.3%). According to these results and its prevalence in older age, the authors state that the C/T-13910 polymorphism is significantly correlated with the phenotype and the authors suggest that the practical value of genetic testing is greater in older children.33

Nardone, et al. (2021) studied the prevalence of LI assessed by hydrogen breath test (H-BT) and investigated the prevalence of three single genetic polymorphisms of the lactase gene. A total of 54 IBD patients were recruited, and H-BT was positive in 64.8% of IBD patients and 62.3% control patients. The genetic analysis revealed that 46 IBD patients (85.2%) had the wild-type genotype (LCT-13910 CC) while the other polymorphisms (CT-22018, AG-13910, and CT-22018/AG-13910) were less common in IBD patients. In the control group, the wild genotype was found in 87% of the patients. Therefore, the prevalence of polymorphisms did not differ between the IBD group and the control group. The correlation between positive H-BT and genetic analysis showed that the "wild-type genotype was associated with higher rate of lactose intolerance in the total population.”34

Usai-Satta, et al. (2021) reviewed the usefulness of hydrogen breath testing in the nutritional management of carbohydrate digestive disorders, including LM and intolerance, using the online databases PubMed, Medline, and Cochrane. According to the authors, the literature search yielded that though lactose breath testing is an indirect test for LM, “lactose BT showed good sensitivity and optimal specificity for lactose malabsorption”, leading them to conclude that “before starting a low FODMAP [fermentable oligo-, di- and monosaccharides and polyols] diet, lactose BT should be suggested in a population with low prevalence of hypolactasia,” helped in part by its non-invasiveness and inexpensiveness.35

Cavichio, et al. (2024) studied the agreement between C/T-13910 polymorphism genotyping results and lactose tolerance test (LTT) results in Brazil. LTT is the most commonly used LI diagnostic test in Brazil. The C/T-13910 polymorphism has mostly been studied in Caucasian populations; therefore, the authors of this study aimed to investigate the accuracy of C/T-13910 polymorphism genotyping in Brazil’s “highly mixed” population. The authors included 404 patients who had undergone both C/T-13910 polymorphism genotyping and an LTT. Overall, “there was agreement between the genotyping and LTT results in 325 (80.4%) patients and discordance in 79 (19.6%) patients.” The authors classified these results as “moderate agreement” and recommend additional studies to further investigate.36

American Academy of Pediatrics (AAP) 
The AAP published guidelines37 on the evaluation of Lactose Intolerance in Infants, Children and Adolescents which recommend:

“Children with suspected lactose intolerance can be assessed clinically by dietary lactose elimination or by tests including noninvasive hydrogen breath testing or invasive intestinal biopsy determination of lactase (and other disaccharidase) concentrations. Treatment consists of use of lactase-treated dairy products or oral lactase supplementation, limitation of lactose-containing foods, or dairy elimination… If dairy products are eliminated, other dietary sources of calcium or calcium supplements need to be provided.”

The AAP also reported that “Recent studies suggest that in the future, genetic testing may be useful for identifying individuals at increased risk of lactase deficiency and consequent diminished bone mineral density, potentially allowing early intervention with dietary manipulation or nutrient supplementation.”37

This statement was reaffirmed in 2012.

American College of Gastroenterology (ACG) 
The ACG has a webpage focused on LI in children. Regarding diagnoses, the ACG states that “lactose intolerance is diagnosed by a simple test called a hydrogen breath test.”38 Genetic testing was not mentioned.

The 1st Rome Consensus Conference
The 1st Rome Consensus Conference issued their opinion on H2-breath testing for sugar malabsorption. They found that “the determination of lactase activity in jejunal biopsy is currently considered the gold standard for lactose malabsorption. However, its results can be influenced by the irregular dissemination of lactase activity throughout the small intestine mucosa. Based on literature review, the lactose breath test is a reliable, non-invasive technique, which is provided with good sensitivity and optimal specificity.”

Though it is acknowledged that there is no unequivocal reference test available for LM testing, the Conference graded the quality of evidence for the above as Class I (“Conditions with evidence or general accord that a particular procedure or treatment is useful or effective”) of Strength A (“Data derived from multiple large and intermediate RCT”).39

References

1.   Ponte PR, de Medeiros PH, Havt A, et al. Clinical evaluation, biochemistry and genetic polymorphism analysis for the diagnosis of lactose intolerance in a population from northeastern Brazil. Clinics (Sao Paulo, Brazil). Feb 2016;71(2):82-9. doi:10.6061/clinics/2016(02)06

2.   Di Rienzo T, D'Angelo G, D'Aversa F, et al. Lactose intolerance: from diagnosis to correct management. European review for medical and pharmacological sciences. 2013;17 Suppl 2:18-25. https://www.europeanreview.org/wp/wp-content/uploads/018-025.pdf

3.   Luyt D, Ball H, Makwana N, et al. BSACI guideline for the diagnosis and management of cow's milk allergy. Clinical & Experimental Allergy. May 01, 2014 2014;44(5):642-672. doi:10.1111/cea.12302

4.   Swallow DM. Genetics of lactase persistence and lactose intolerance. Annual review of genetics. 2003;37:197-219. doi:10.1146/annurev.genet.37.110801.143820

5.   Deng Y, Misselwitz B, Dai N, Fox M. Lactose Intolerance in Adults: Biological Mechanism and Dietary Management. Nutrients. 2015;7(9):8020-35. doi:10.3390/nu7095380

6.   Wang Y, Harvey CB, Pratt WS, et al. The lactase persistence/non-persistence polymorphism is controlled by a cis-acting element. Human molecular genetics. Apr 1995;4(4):657-62. doi:10.1093/hmg/4.4.657

7.   Enattah NS, Sahi T, Savilahti E, Terwilliger JD, Peltonen L, Jarvela I. Identification of a variant associated with adult-type hypolactasia. Nature genetics. Feb 2002;30(2):233-7. doi:10.1038/ng826

8.   NIH. MCM6 gene. NIH. Updated March 24, 2023. https://ghr.nlm.nih.gov/gene/MCM6

9.   Poulter M, Hollox E, Harvey CB, et al. The causal element for the lactase persistence/non-persistence polymorphism is located in a 1 Mb region of linkage disequilibrium in Europeans. Annals of human genetics. Jul 2003;67(Pt 4):298-311. doi:10.1046/j.1469-1809.2003.00048.x

10. Hogenauer C, Hammer HF, Mellitzer K, Renner W, Krejs GJ, Toplak H. Evaluation of a new DNA test compared with the lactose hydrogen breath test for the diagnosis of lactase non-persistence. European journal of gastroenterology & hepatology. Mar 2005;17(3):371-6. doi:10.1097/00042737-200503000-00018

11. Ridefelt P, Hakansson LD. Lactose intolerance: lactose tolerance test versus genotyping. Scandinavian journal of gastroenterology. Jul 2005;40(7):822-6. doi:10.1080/00365520510015764

12. Imtiaz F, Savilahti E, Sarnesto A, et al. The T/G 13915 variant upstream of the lactase gene (LCT) is the founder allele of lactase persistence in an urban Saudi population. Journal of medical genetics. Oct 2007;44(10):e89. doi:10.1136/jmg.2007.051631

13. Ingram CJ, Elamin MF, Mulcare CA, et al. A novel polymorphism associated with lactose tolerance in Africa: multiple causes for lactase persistence? Human genetics. Feb 2007;120(6):779-88. doi:10.1007/s00439-006-0291-1

14. Tishkoff SA, Reed FA, Ranciaro A, et al. Convergent adaptation of human lactase persistence in Africa and Europe. Nature genetics. 2007;39(1):31-40. doi:10.1038/ng1946

15. Zheng X, China ZUDoGH, Chu H, et al. Self‐reported lactose intolerance in clinic patients with functional gastrointestinal symptoms: prevalence, risk factors, and impact on food choices. Neurogastroenterology & Motility. 2016;27(8):1138-1146. doi:10.1111/nmo.12602

16. Enattah NS, Kuokkanen M, Forsblom C, et al. Correlation of intestinal disaccharidase activities with the C/T-13910 variant and age. World journal of gastroenterology. 2007;13(25):3508-12. doi:10.3748/wjg.v13.i25.3508

17. Baffour-Awuah NY, Fleet S, Montgomery RK, et al. Functional significance of single nucleotide polymorphisms in the lactase gene in diverse US patients and evidence for a novel lactase persistence allele at -13909 in those of European ancestry. Journal of pediatric gastroenterology and nutrition. 2015;60(2):182-91. doi:10.1097/mpg.0000000000000595

18. Hammer HF, Högenauer C. Lactose intolerance and malabsorption: Clinical manifestations, diagnosis, and management. Updated October 01, 2024. https://www.uptodate.com/contents/lactose-intolerance-and-malabsorption-clinical-manifestations-diagnosis-and-management

19. Magge S, Lembo A. Low-FODMAP Diet for Treatment of Irritable Bowel Syndrome. Gastroenterology & hepatology. 2012;8(11):739-45.

20. Shepherd SJ, Lomer MC, Gibson PR. Short-chain carbohydrates and functional gastrointestinal disorders. The American journal of gastroenterology. May 2013;108(5):707-17. doi:10.1038/ajg.2013.96

21. Suarez FL, Savaiano DA, Levitt MD. A comparison of symptoms after the consumption of milk or lactose-hydrolyzed milk by people with self-reported severe lactose intolerance. The New England journal of medicine. 1995;333(1):1-4. doi:10.1056/nejm199507063330101

22. Furnari M, Bonfanti D, Parodi A, et al. A comparison between lactose breath test and quick test on duodenal biopsies for diagnosing lactase deficiency in patients with self-reported lactose intolerance. Journal of clinical gastroenterology. Feb 2013;47(2):148-52. doi:10.1097/MCG.0b013e31824e9132

23. Mattar R, Basile-Filho A, Kemp R, Santos JS. Comparison of Quick Lactose Intolerance Test in duodenal biopsies of dyspeptic patients with single nucleotide polymorphism LCT-13910C>T associated with primary hypolactasia/lactase-persistence. Acta cirurgica brasileira. 2013;28 Suppl 1:77-82. doi:10.1590/s0102-86502013001300015

24. Di Stefano M, Terulla V, Tana P, Mazzocchi S, Romero E, Corazza GR. Genetic test for lactase non-persistence and hydrogen breath test: is genotype better than phenotype to diagnose lactose malabsorption? Digestive and liver disease : official journal of the Italian Society of Gastroenterology and the Italian Association for the Study of the Liver. 2009;41(7):474-9. doi:10.1016/j.dld.2008.09.020

25. Misselwitz B. Lactose intolerance: new insights due to blinded testing? Digestion. 2014;90(1):72-3. doi:10.1159/000365144

26. Usai-Satta P, Scarpa M, Oppia F, Cabras F. Lactose malabsorption and intolerance: What should be the best clinical management? World journal of gastrointestinal pharmacology and therapeutics. Jun 6 2012;3(3):29-33. doi:10.4292/wjgpt.v3.i3.29

27. Bodlaj G, Stocher M, Hufnagl P, et al. Genotyping of the lactase-phlorizin hydrolase -13910 polymorphism by LightCycler PCR and implications for the diagnosis of lactose intolerance. Clinical chemistry. 2006;52(1):148-51. doi:10.1373/clinchem.2005.057240

28. Marton A, Xue X, Szilagyi A. Meta-analysis: the diagnostic accuracy of lactose breath hydrogen or lactose tolerance tests for predicting the North European lactase polymorphism C/T-13910. Alimentary pharmacology & therapeutics. Feb 2012;35(4):429-40. doi:10.1111/j.1365-2036.2011.04962.x

29. Misselwitz B, Pohl D, Fruhauf H, Fried M, Vavricka SR, Fox M. Lactose malabsorption and intolerance: pathogenesis, diagnosis and treatment. United European gastroenterology journal. 2013;1(3):151-9. doi:10.1177/2050640613484463

30. Brasen CL, Frischknecht L, Ornskov D, Andreasen L, Madsen JS. Combination of real-time PCR and sequencing to detect multiple clinically relevant genetic variations in the lactase gene. Scandinavian journal of clinical and laboratory investigation. 2017;77(1):60-65. doi:10.1080/00365513.2016.1261408

31. Coluccia E, Iardino P, Pappalardo D, et al. Congruency of Genetic Predisposition to Lactase Persistence and Lactose Breath Test. Nutrients. 2019;11(6)doi:10.3390/nu11061383

32. Muendlein A, Leiherer A, Zach C, et al. Real-time PCR based detection of the lactase non-persistence associated genetic variant LCT-13910C>T directly from whole blood. Mol Biol Rep. 2019;46(2):2379-2385. doi:10.1007/s11033-019-04696-9

33. Couce ML, Sánchez-Pintos P, González-Vioque E, Leis R. Clinical Utility of LCT Genotyping in Children with Suspected Functional Gastrointestinal Disorder. Nutrients. 2020;12(10):3017. doi:10.3390/nu12103017

34. Nardone OM, Manfellotto F, D’Onofrio C, et al. Lactose Intolerance Assessed by Analysis of Genetic Polymorphism, Breath Test and Symptoms in Patients with Inflammatory Bowel Disease. Nutrients. 2021;13(4):1290. doi:10.3390/nu13041290

35. Usai-Satta P, Oppia F, Lai M, Cabras F. Hydrogen Breath Tests: Are They Really Useful in the Nutritional Management of Digestive Disease? Nutrients. Mar 17 2021;13(3)doi:10.3390/nu13030974

36. Cavichio MWE, Quaio C, Baratela W, Oliveira PMC, Tahan S. Evaluation of Agreement Between C/T-13910 Polymorphism Genotyping Results and Lactose Tolerance Test Results: A Retrospective Population-Based Study in Brazil. Arq Gastroenterol. 2024;61:e23104. doi:10.1590/s0004-2803.24612023-104

37. Heyman MB. Lactose intolerance in infants, children, and adolescents. Pediatrics. Sep 2006;118(3):1279-86. doi:10.1542/peds.2006-1721

38. ACG. Lactose Intolerance. https://gi.org/topics/lactose-intolerance-in-children/

39. Gasbarrini A, Corazza GR, Gasbarrini G, et al. Methodology and indications of H2-breath testing in gastrointestinal diseases: the Rome Consensus Conference. Alimentary pharmacology & therapeutics. Mar 30 2009;29 Suppl 1:1-49. doi:10.1111/j.1365-2036.2009.03951.x

Coding Section

Codes Number Description
CPT 81400

Molecular pathology procedure, level 1 (e.g., identification of single germline variant [e.g., SNP] by techniques such as restriction enzyme digestion or melt curve analysis) includes the following test effective 07/01/13:

LCT (lactase-phlorizin hydrolase) (e.g., lactose intolerance), 13910 C>T variant

  81479 Unlisted molecular pathology procedure

Procedure and diagnosis codes on Medical Policy documents are included only as a general reference tool for each policy. They may not be all-inclusive. 

This medical policy was developed through consideration of peer-reviewed medical literature generally recognized by the relevant medical community, U.S. FDA approval status, nationally accepted standards of medical practice and accepted standards of medical practice in this community and other nonaffiliated technology evaluation centers, reference to federal regulations, other plan medical policies, and accredited national guidelines.

"Current Procedural Terminology © American Medical Association. All Rights Reserved" 

History From 2014 Forward     

07/30/2025 Annual review, no change to policy intent. Updating description, rationale, and references.
08/01/2024 Annual review, no change to policy intent. Updating Table of Terminology, rationale, references.
07/11/2023 Annual review, no change to policy intent. Updating policy for clarity and consistency. Updating rationale and references. Adding CPT 81479.

07/19/2022

Annual review, no change to policy intent. Updated description, rationale and references

07/21/2021 

Annual review, no change to policy intent. Updating rationale and references. Removing regulatory status as that information is included in the rationale. 

07/14/2020 

Annual review, no change to policy intent. Reformatting entire policy for clarity. 

07/12/2019 

Annual review, adding :2. Genetic testing of the LCT gene and/or MCM6 gene for lactose intolerance and/or lactase insufficiency is considered INVESTIGATIONAL to address proprietary genetic tests. 

07/18/2018 

Annual review, no change to policy intent. 

07/12/2017 

Annual review, no change to policy intent. 

04/25/2017 

Updated category to Laboratory. No other changes 

06/01/2016 

Annual review, no change to policy intent. 

06/22/2015 

Annual review, no change to policy intent. Updated background, description, rationale and references. Added coding, guidelines and appendix 1. 

06/12/2014

Annual review, no changes made.

Complementary Content
${loading}